优途网

邯郸优途教育咨询有限公司

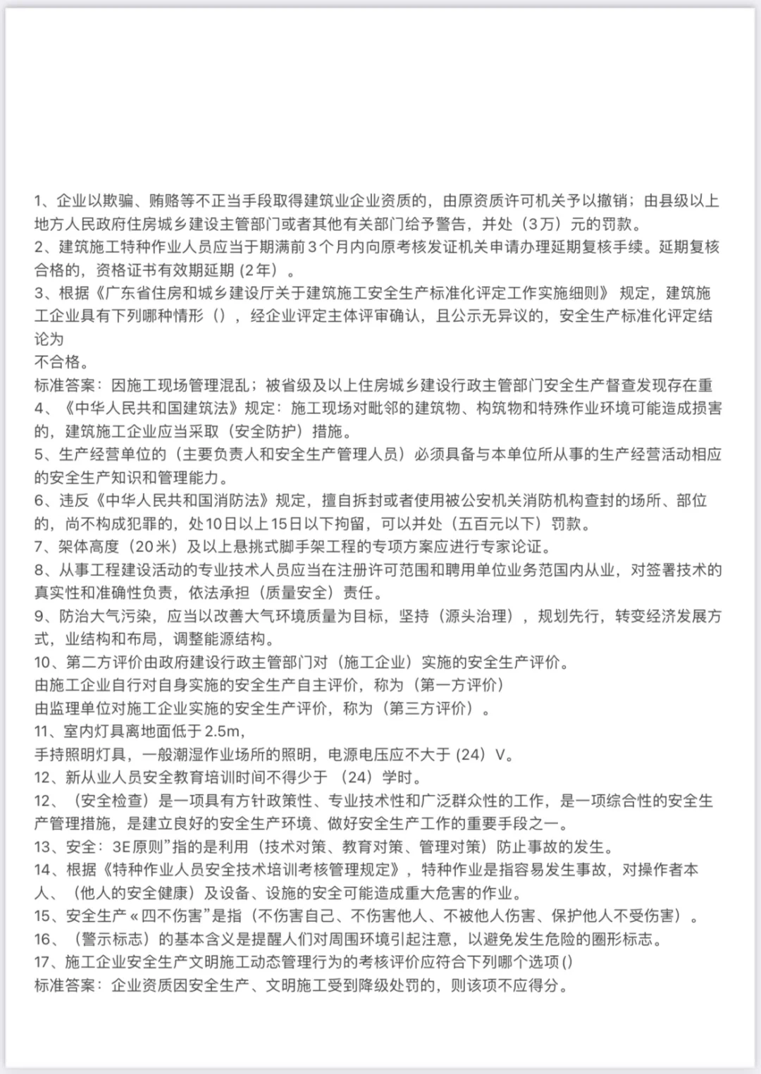
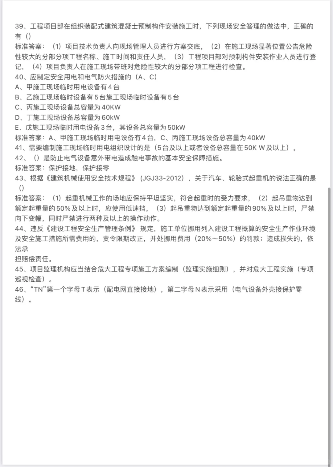
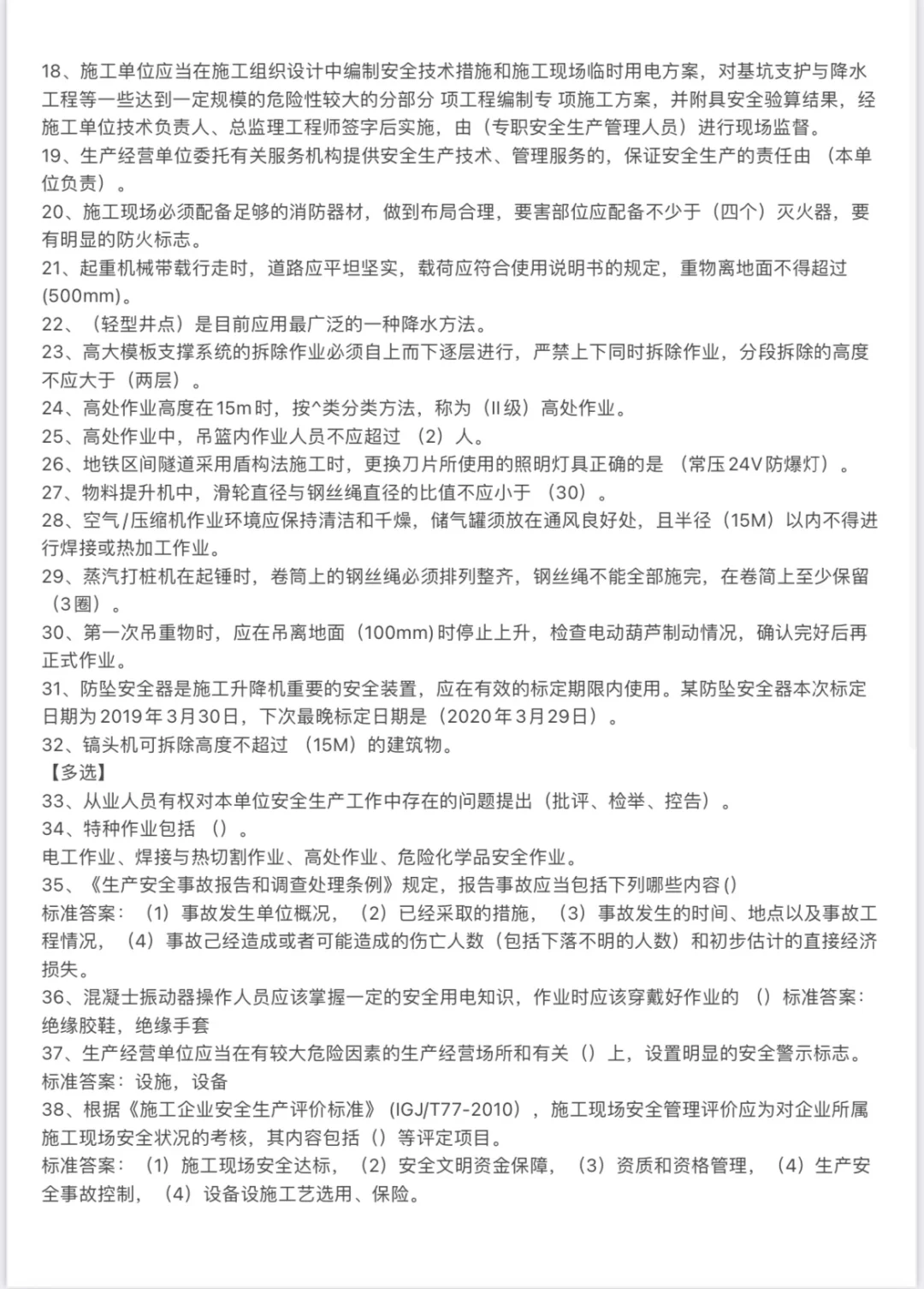
2024-4-19广东省安全B证考题整理(I)

2024-4-19广东省安全B证考题整理(I)

2024-4-19广东省安全B证考题整理(I)

2024-4-19广东省安全B证考题整理(I)

2024-4-19广东省安全B证考题整理(I)

😄😂4月23号考安全B证,今天晚上大半夜开始刷题….. 还有4天时间,看看能不能静下心来看题😭… 去年考过一次59分,哭死了,好烦呀,如果跟跳舞一样让我感兴趣看书就好了…. 白天根本不想看题,只有半夜才能看一下…. #安全B #不想看书 #广东省安全员b证#安全员b证
控制面板
您好,欢迎到访网站!
  查看权限
网站分类
最新留言

    Powered By Z-BlogPHP 1.7.3

    Copyright Your WebSite.Some Rights Reserved. 冀ICP备2024056641号-1