优途网

邯郸优途教育咨询有限公司

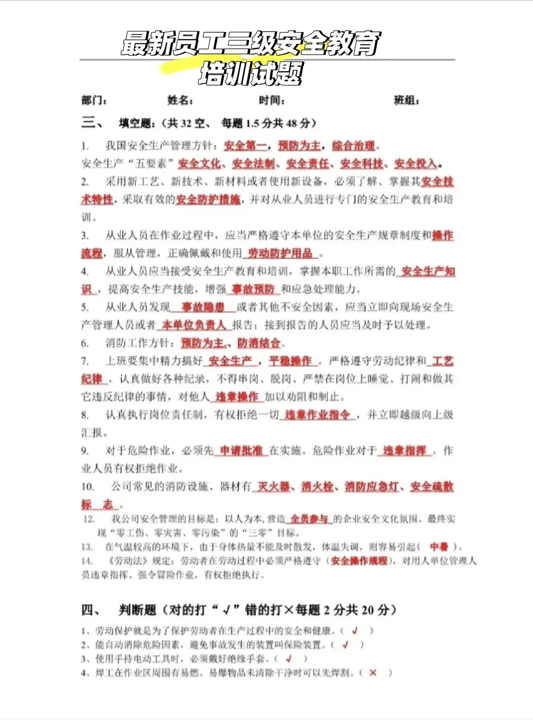
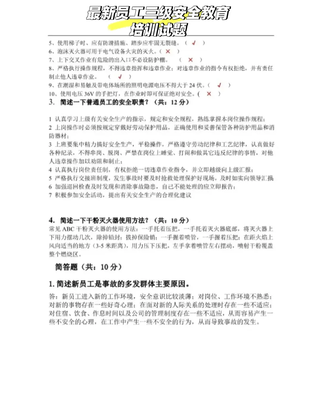
最新员工三级安全教育培训试题(有答案)

最新员工三级安全教育培训试题(有答案)

最新员工三级安全教育培训试题(有答案)

最新员工三级安全教育培训试题(有答案)

最新员工三级安全教育培训试题(有答案) #安全生产 #员工培训 #题库 #考试题库
控制面板
您好,欢迎到访网站!
  查看权限
网站分类
最新留言

    Powered By Z-BlogPHP 1.7.3

    Copyright Your WebSite.Some Rights Reserved. 冀ICP备2024056641号-1