
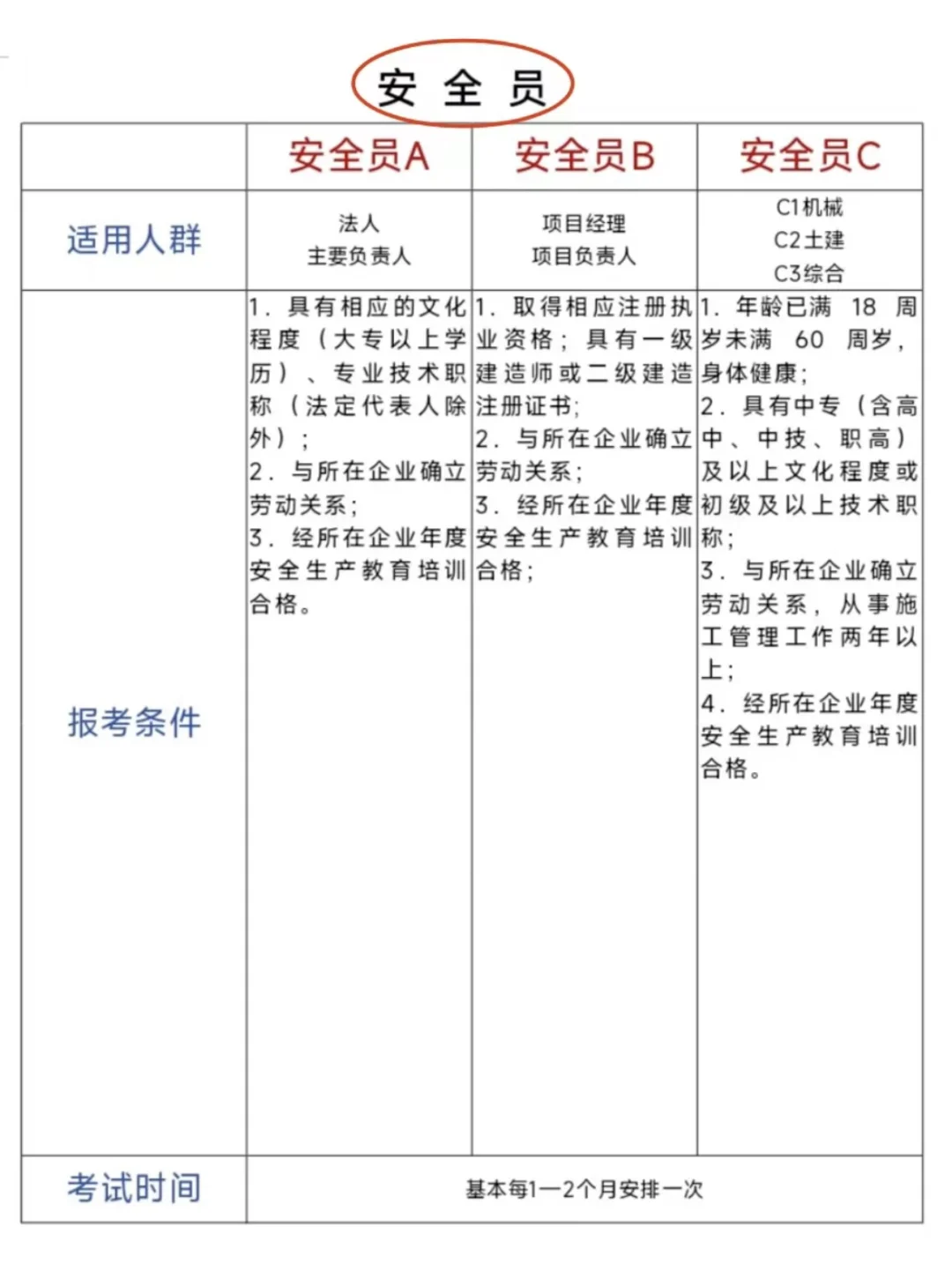
安全员即“安全生产考核合格证”分ABC三类,行业简称为“建筑三类人员”。\n1安全员A证(建筑施工企业主要负责人),是指对本企业日常生产经营活动和安全生产工作全面负责、有生产经营决策权的人员,包括企业法定代表人、经理、企业分管安全生产工作的副经理等。\n2安全员 B证(建筑施工企业项目负责人),是指由企业法定代表人授权,负责建设工程项目管理的负责人等。\n3安全员C证(建筑施工企业专职安全生产管理人员),是指在企业专职从事安全生产管理工作的人员,包括企业安全生产管理机构的负责人及其工作人员和施工现场专职安全生产管理人员。\nC类证书又分为C1、C2、C3。\nC1是指机械类专职安全生产管理人员,拥有C1证的人员,可以从事起重机械、土石方机械、桩工机械等安全生产管理工作。\nC2是在土建类专职安全生产管理人员,持有该证,可从事除起重机械、土石方机械、桩工机械等安全生产管理工作以外的安全生产管理工作。\nC3 是指综合类专职生产管理人员,可以从事全部安全生产管理工作。#一建 #二建 #安全员c证 #八大员 #技工证 #题库 #劳务资质