优途网

邯郸优途教育咨询有限公司

安全员开安全晨会

安全员开安全晨会

安全员开安全晨会

安全员开安全晨会

安全员开安全晨会

安全员开安全晨会

安全员开安全晨会

安全员开安全晨会

安全员开安全晨会

安全员开安全晨会

安全员开安全晨会

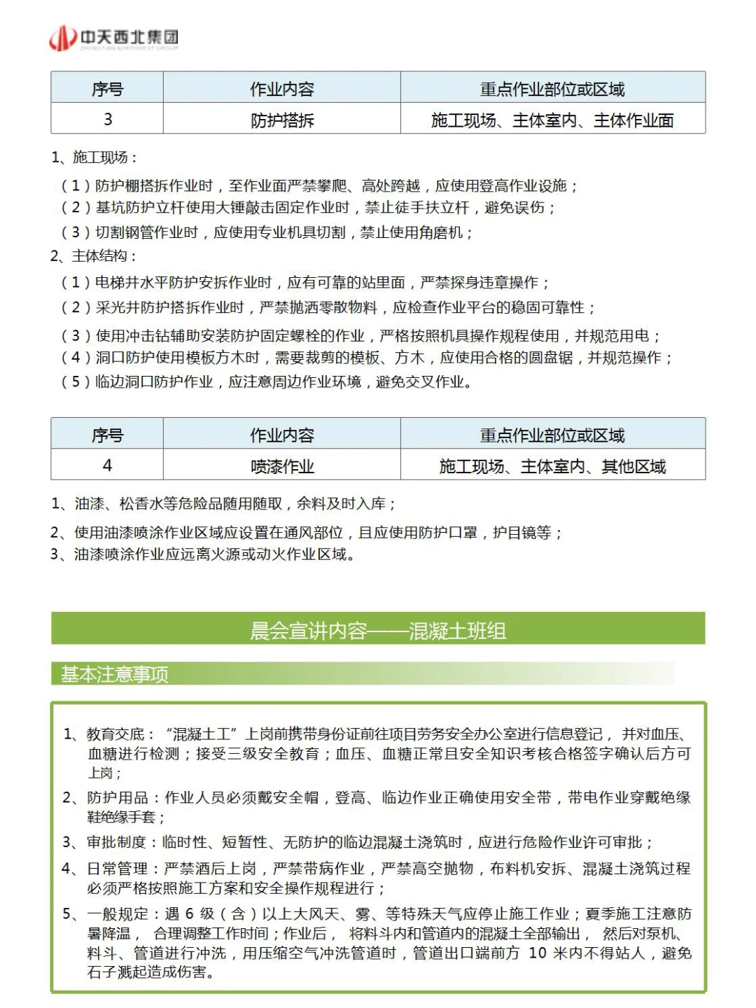
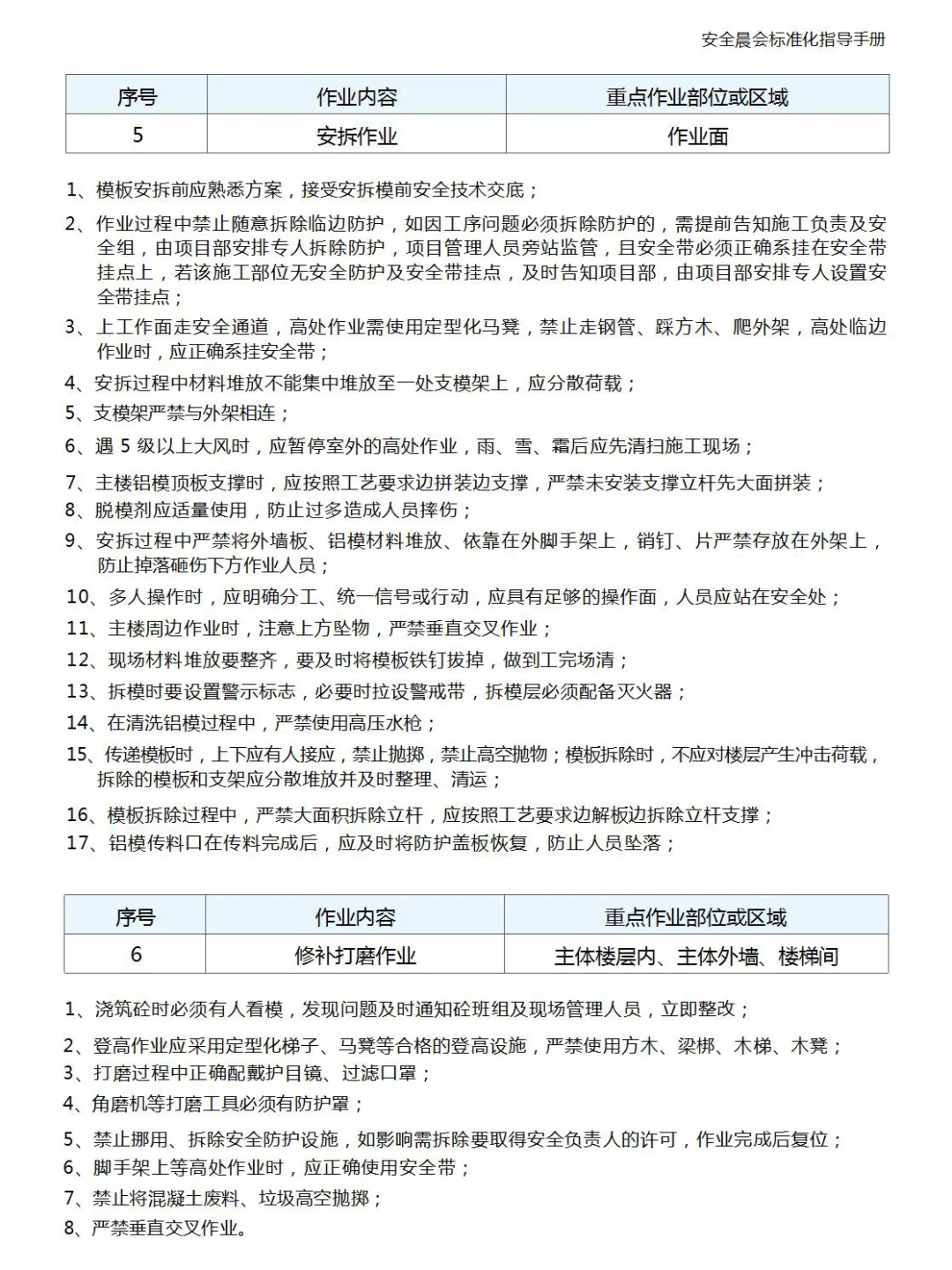
安全晨会到你发言,半天说不出来一句话可不行,直接看安全晨会标准化指导手册,开会直接照着读,从开始的管理指导动作到讲话内容参考,都根据各个班组进行分类,每个班组日常工作中基本注意事项都列出表格,一目了然!#安全晨会 #工地晨会 #工程人 #工地 #工地安全
控制面板
您好,欢迎到访网站!
  查看权限
网站分类
最新留言

    Powered By Z-BlogPHP 1.7.3

    Copyright Your WebSite.Some Rights Reserved. 冀ICP备2024056641号-1