优途网

邯郸优途教育咨询有限公司

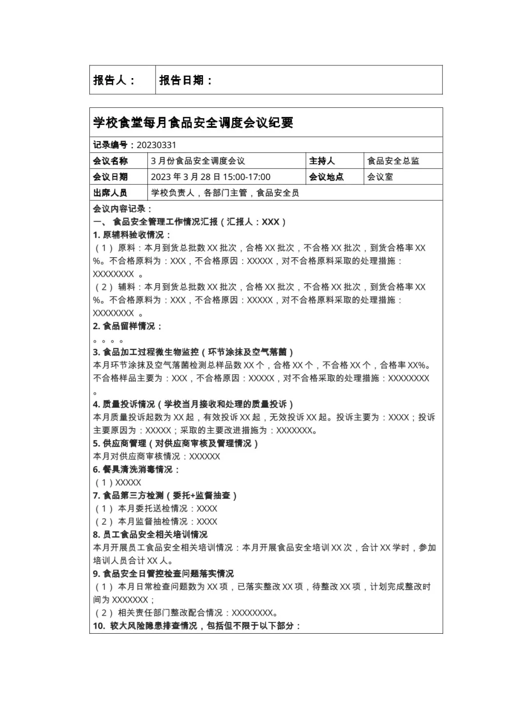
20xx年度食堂每日食品安全检查表

20xx年度食堂每日食品安全检查表

20xx年度食堂每日食品安全检查表

20xx年度食堂每日食品安全检查表

20xx年度食堂每日食品安全检查表

20xx年度食堂每日食品安全检查表

20xx年度食堂每日食品安全检查表

20xx年度食堂每日食品安全检查、每周食品安全排查治理、每月食品安全调度会议纪要\n#教务 #食堂安全 #食堂安全管理 #食堂检查 #食堂食品卫生检查表 #食堂安全检查记录表 #幼儿园食堂安全检查 #食堂安全记录
控制面板
您好,欢迎到访网站!
  查看权限
网站分类
最新留言

    Powered By Z-BlogPHP 1.7.3

    Copyright Your WebSite.Some Rights Reserved. 冀ICP备2024056641号-1