优途网

邯郸优途教育咨询有限公司

速看!广东省安管人员ABC证书大改革!

速看!广东省安管人员ABC证书大改革!

速看!广东省安管人员ABC证书大改革!

注意啦📢
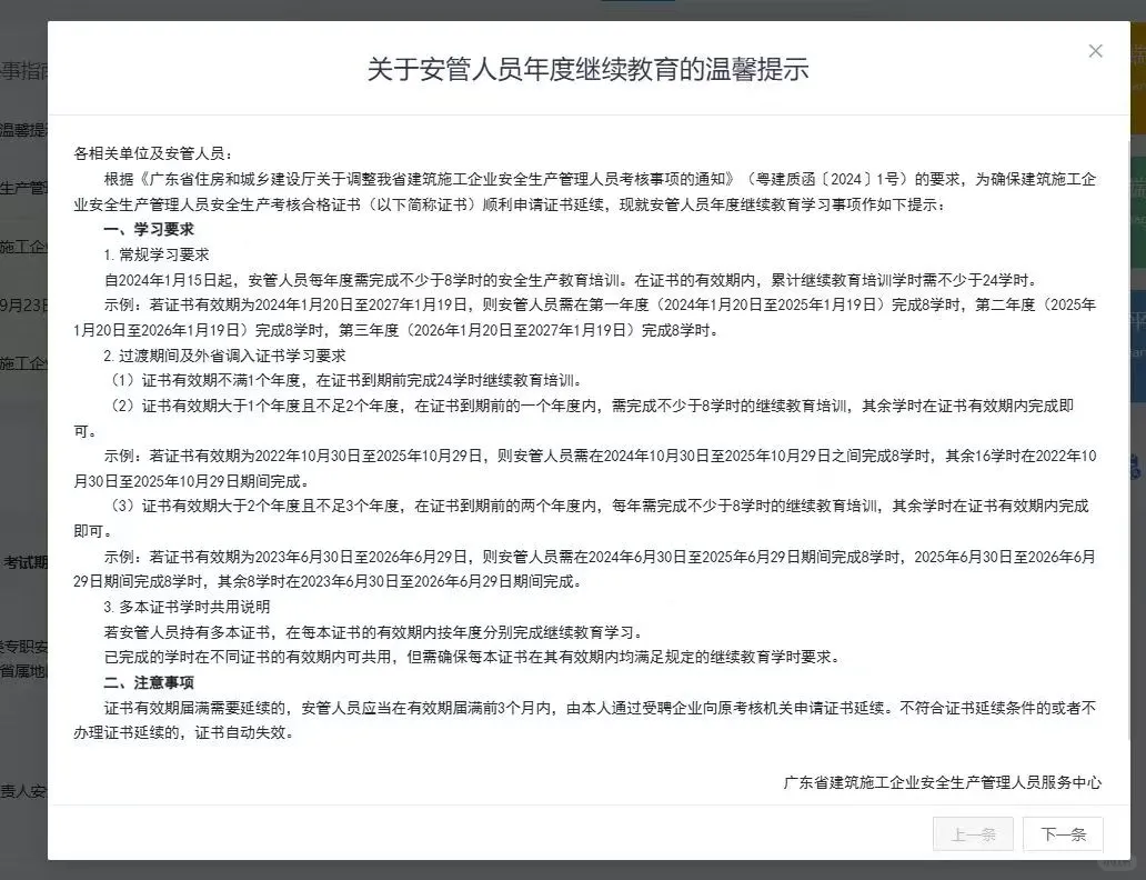
广东安管人员ABC证书继续教育从3年一次刷满24个学时,更改为每年必须刷8个学时才能申请延期⚠️
#建筑资质 #安全生产许可证 #建筑施工 #安全员 #建筑工程 #建设工程 #安全员c #A证 #B证 #证书延期
控制面板
您好,欢迎到访网站!
  查看权限
网站分类
最新留言

    Powered By Z-BlogPHP 1.7.3

    Copyright Your WebSite.Some Rights Reserved. 冀ICP备2024056641号-1