

💯💯求职季的简历如何脱颖而出才能拿到offer,💥今天给大家更新一下航空安全员简历撰写思路。
👍🏻👍🏻分析工作岗位内容:
1. 负责预防和应对劫机和炸机等严重威胁飞行安全的犯罪行为。
2. 确保飞机客舱内的秩序,处理乘客的违规行为,保障航班正常运行。
3. 对机上的突发状况如乘客疾病、空中颠簸等紧急情况进行快速反应和处理。
4. 识别并排除各种可能对飞行安全造成干扰的因素,包括技术故障和人为破坏等。
💫那么根据工作内容进行完善简历内容:
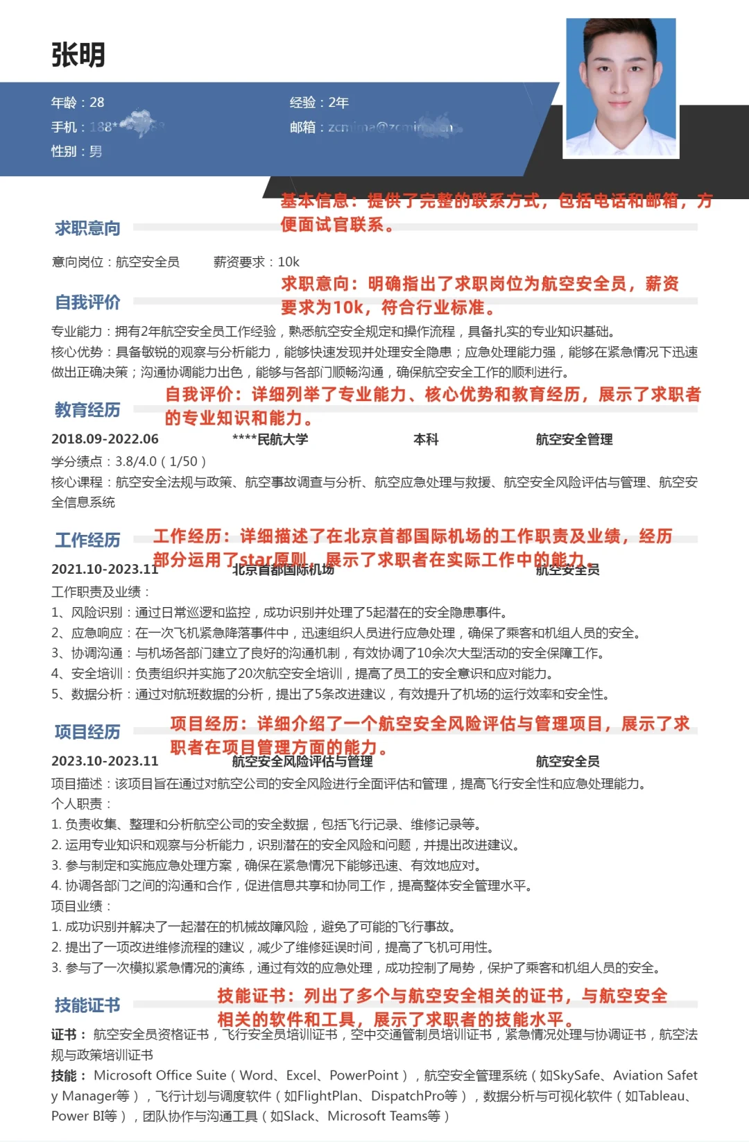
● 个人信息清晰明了,便于面试官快速了解你。
● 职业目标明确,直接指出求职岗位和薪资要求,展现自信。
● 教育背景突出,专业匹配,学分绩点亮眼。
● 工作经历详细,展现出自己的工作能力以及工作成果的体现,描述你在职位上的主要职责和日常任务,强调你为履行职责所采取的行动,使用诸如“管理”、“负责”、“执行”等动词。突出反应力以及沟通能力较为重要。
● 项目经验丰富,航空安全风险评估与管理项目的详细介绍,彰显你的项目管理能力。
● 技能证书齐全,多个与航空安全相关的证书,证明你的专业水平。
🌈🌈我是握手简历,9年大厂HR工作经验。简历修改优化|面试辅导|职业规划。🤔求职方面遇到的问题都可以与我交流✅.@知识薯 @招聘薯 @校园薯 @薯管家
#握手免费简历 #简历 #简历修改 #求职简历 #简历模板 #简历这样做 #大学生简历 #高分简历怎么写 #安全员 #航空 #安全员考试 #求职经验侃侃谈 #求职招聘 #工作 #我的找工作日记
👍🏻👍🏻分析工作岗位内容:
1. 负责预防和应对劫机和炸机等严重威胁飞行安全的犯罪行为。
2. 确保飞机客舱内的秩序,处理乘客的违规行为,保障航班正常运行。
3. 对机上的突发状况如乘客疾病、空中颠簸等紧急情况进行快速反应和处理。
4. 识别并排除各种可能对飞行安全造成干扰的因素,包括技术故障和人为破坏等。
💫那么根据工作内容进行完善简历内容:
● 个人信息清晰明了,便于面试官快速了解你。
● 职业目标明确,直接指出求职岗位和薪资要求,展现自信。
● 教育背景突出,专业匹配,学分绩点亮眼。
● 工作经历详细,展现出自己的工作能力以及工作成果的体现,描述你在职位上的主要职责和日常任务,强调你为履行职责所采取的行动,使用诸如“管理”、“负责”、“执行”等动词。突出反应力以及沟通能力较为重要。
● 项目经验丰富,航空安全风险评估与管理项目的详细介绍,彰显你的项目管理能力。
● 技能证书齐全,多个与航空安全相关的证书,证明你的专业水平。
🌈🌈我是握手简历,9年大厂HR工作经验。简历修改优化|面试辅导|职业规划。🤔求职方面遇到的问题都可以与我交流✅.@知识薯 @招聘薯 @校园薯 @薯管家
#握手免费简历 #简历 #简历修改 #求职简历 #简历模板 #简历这样做 #大学生简历 #高分简历怎么写 #安全员 #航空 #安全员考试 #求职经验侃侃谈 #求职招聘 #工作 #我的找工作日记