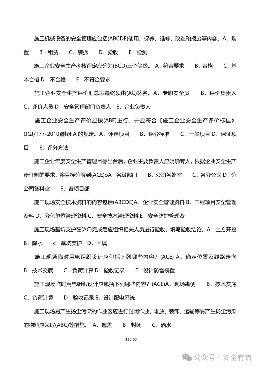
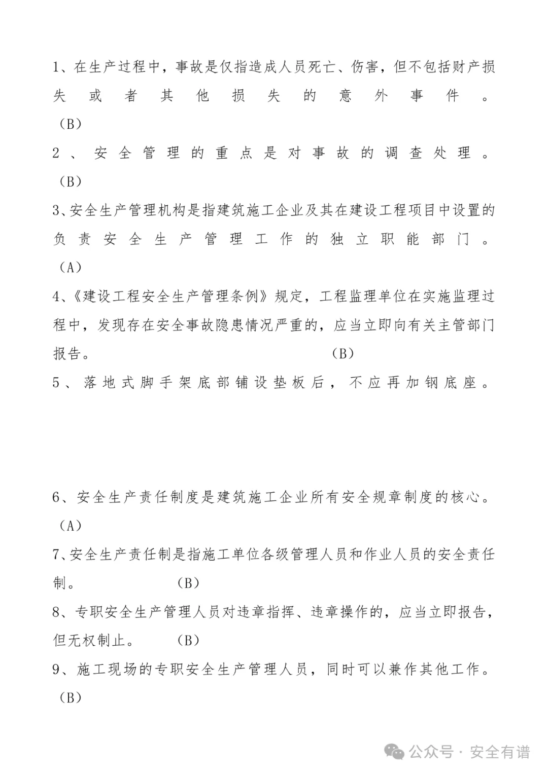
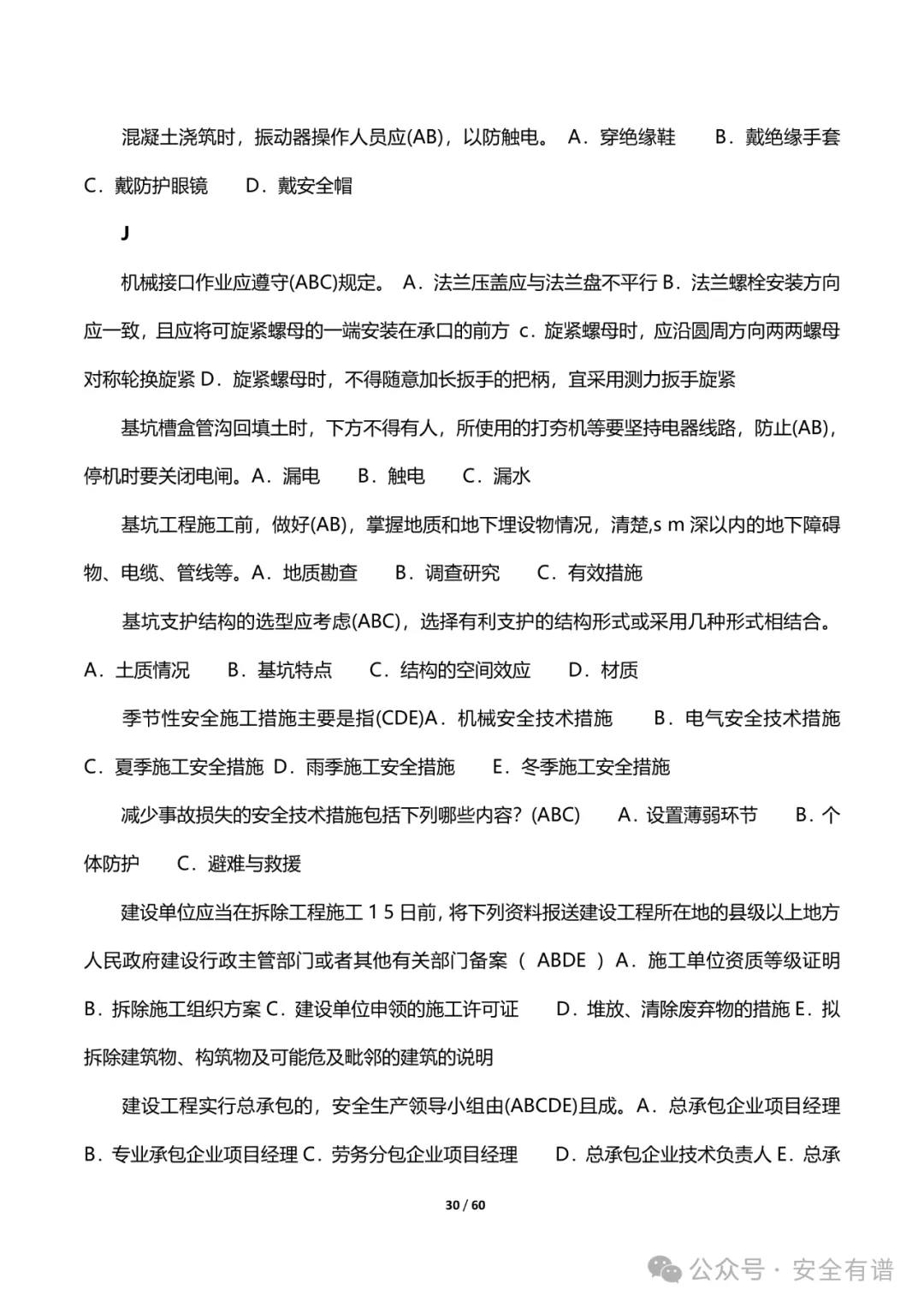
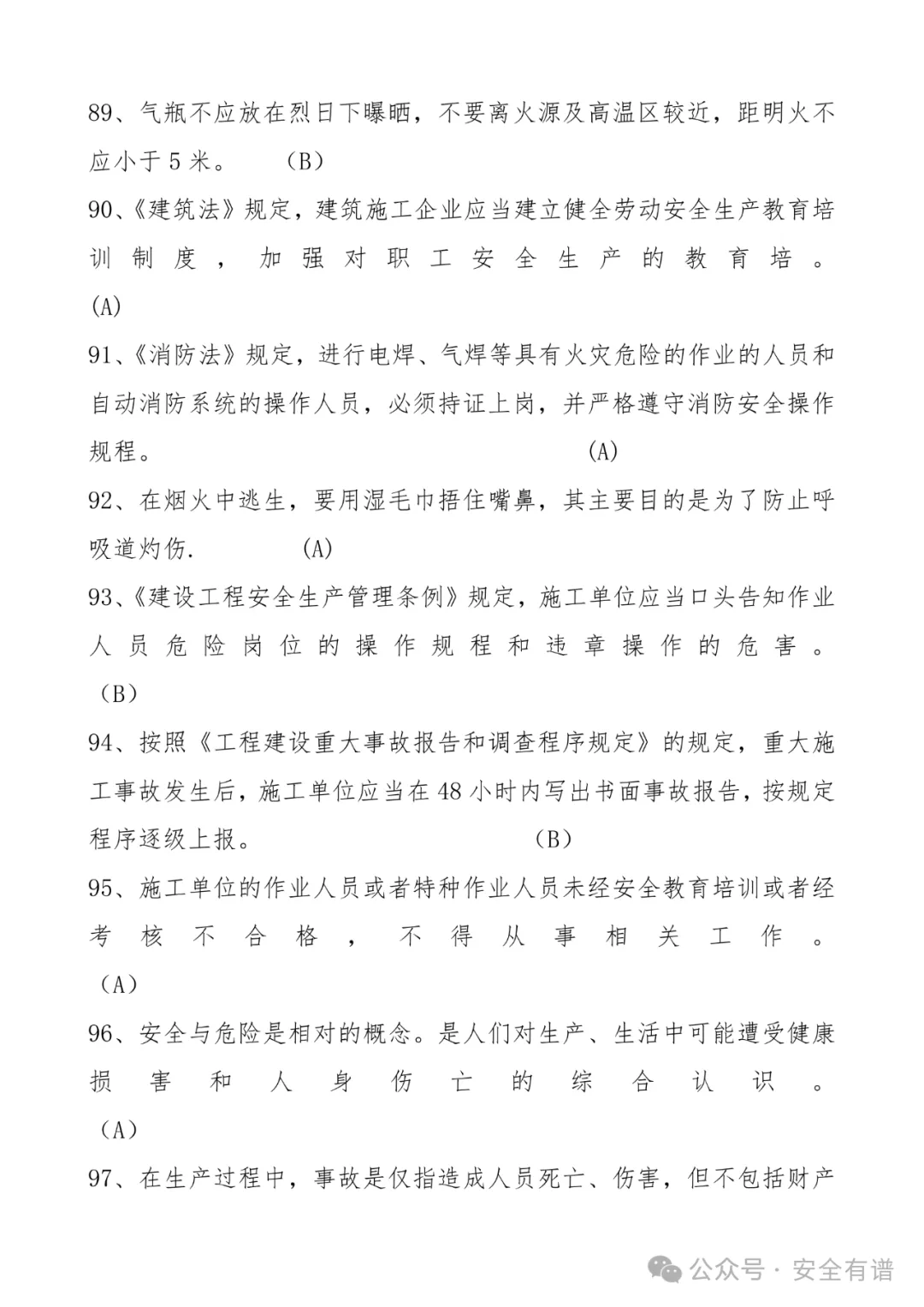
优途网

邯郸优途教育咨询有限公司

最新安全员C证考试题库及答案(最全)建筑资质持证上岗!

最新安全员C证考试题库及答案(最全)建筑资质持证上岗!

传播建筑安全知识 安全管理持证上岗

期:职业技能知识提升学习

点亮在推荐看分享给更多朋友~

控制面板
您好,欢迎到访网站!
  查看权限
网站分类
最新留言

    Powered By Z-BlogPHP 1.7.3

    Copyright Your WebSite.Some Rights Reserved. 冀ICP备2024056641号-1